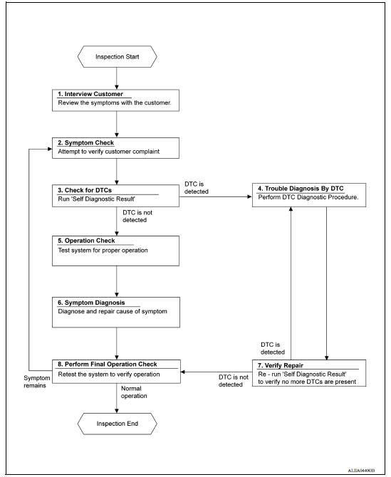
Workflow
OVERALL SEQUENCE

DETAILED FLOW
1.INTERVIEW CUSTOMER
Interview the customer to obtain as much information as possible about the conditions and environment under which the malfunction occurred.
>> GO TO 2.
2.SYMPTOM CHECK
Verify symptoms.
>> GO TO 3.
3.CHECK FOR DTCS
With CONSULT
Is any DTC detected?
YES >> GO TO 4.
NO >> GO TO 5.
4.PERFORM DTC DIAGNOSTIC PROCEDURE
Perform the diagnostic procedure for the detected DTC. Refer to BCS"DTC Inspection Priority Chart" or BCS "DTC Inspection Priority Chart".
>> GO TO 7.
5.OPERATION CHECK
Perform the operation check. Refer to HAC "Work Procedure".
>> GO TO 6.
6.SYMPTOM DIAGNOSIS
Check the symptom diagnosis table. Refer to HA "Symptom Table".
>> GO TO 8.
7.VERIFY REPAIR.
With CONSULT
Is any DTC detected?
YES >> GO TO 4.
NO >> GO TO 8.
8.PERFORM FINAL OPERATION CHECK
Perform the operation check. Refer to HAC "Work Procedure".
Does it operate normally?
YES >> Inspection End.
NO >> GO TO 2.
 Refrigeration system
Refrigeration systemRefrigerant Cycle REFRIGERANT FLOW The refrigerant flows in the standard pattern, that is, through the compressor, the condenser with liquid tank, through the evaporator, and back to the compress ...

Description CONNECTION OF SERVICE TOOLS AND EQUIPMENT 1. Shut-off valve 2. A/C service valve 3. Recovery/recycling/recharging equipment 4. Vacuum pump 5. Manifold gauge set 6. Refrigerant con ...
Power steering fluid
   
Check the fluid level in the reservoir.
The fluid level should be checked when the fluid
is cold at fluid temperatures of 32 to 86ºF (0 to
30ºC). The fluid level can be checked with the
level gauge which is attached to the cap. To
check the fluid level, remove the cap. The fluid ...
   
P073E Unable to engage r range
   Description
This malfunction is detected when the A/T does not shift into reverse 
position as instructed by TCM. This is not
only caused by electrical malfunction (circuits open or shorted) but by 
mechanical malfunction such as control
valve sticking, improper solenoid valve operation, etc
D ...