Reference Value
VALUES ON THE DIAGNOSIS TOOL
CAUTION: The output signal indicates the EPS control unit calculation data. The normal values will be displayed even in the event that the output circuit (harness) is open.

*1: Almost in accordance with the value of "MOTOR SIG". It is not a malfunction though these values are not accorded when steering quickly.
*2: A fixed value is indicated regardless of steering turning.
*3: Normally displays 100%. In case of an excessive stationary steering, the assist curvature gradually falls.
However, it returns to 100% when left standing.
*4: It is not a malfunction, though it might not be corresponding just after ignition switch in turned ON.
TERMINAL LAYOUT

PHYSICAL VALUES

Fail-Safe
Protection Function
EPS control unit decreases the output signal to EPS motor while extremely using the power steering function (e.g., full steering) consecutively for protecting EPS motor and EPS control unit (Overload protection control).
While activating overload protection control, the assist torque gradually decreases, and the steering wheel turning force becomes heavy. The normal assist torque reactivates by no steering.
DTC Inspection Priority Chart
When multiple DTCs are detected simultaneously, check one by one depending on the following priority list.

DTC Index

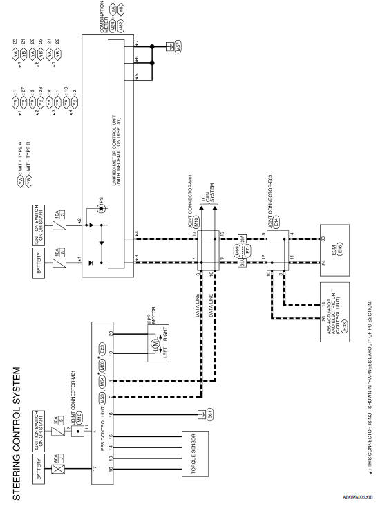
WIRING DIAGRAM
ELECTRONICALLY CONTROLLED POWER STEERING SYSTEM
Wiring Diagram




BASIC INSPECTION
Diagnosis system (EPS control unit)CONSULT Function FUNCTION CONSULT can display each diagnostic item using the diagnostic test modes shown following. *: The following diagnosis information is erased by erasing. ...
Control panel buttons - color screen with Navigation System (if so equipped)
WARNING
Positioning of the heating or air conditioning
controls and display controls
should not be done while driving in order
that full attention may be given to
the driving operation.
Do not disassemble or modify this system.
If you do, it may result in accidents,
fire, or elec ...
Vehicle Dynamic Control (VDC) system (if so equipped)
The VDC system uses various sensors to monitor
driver inputs and vehicle motion. Under certain
driving conditions, the VDC System helps to perform
the following functions:
Controls brake pressure to reduce wheel
slip on one slipping drive wheel so power is
transferred to a non slipping drive w ...