COMMON ITEM
COMMON ITEM : CONSULT Function (BCM - COMMON ITEM)
APPLICATION ITEM
CONSULT performs the following functions via CAN communication with BCM. 

SYSTEM APPLICATION
BCM can perform the following functions. 

INTELLIGENT KEY
INTELLIGENT KEY : CONSULT Function (BCM - INTELLIGENT KEY)
SELF DIAGNOSTIC RESULT Refer to BCS "DTC Index".
DATA MONITOR       

ACTIVE TEST
WORK SUPPORT

*: Initial Setting
THEFT ALM
THEFT ALM : CONSULT Function (BCM - THEFT)
DATA MONITOR           

ACTIVE TEST               

IMMU
IMMU : CONSULT Function (BCM - IMMU)
SELF DIAGNOSTIC RESULT Refer to BCS "DTC Index".
DATA MONITOR           

ACTIVE TEST                   

WORK SUPPORT           

ECU DIAGNOSIS INFORMATION
ECM, IPDM E/R, BCM
List of ECU Reference

WIRING DIAGRAM
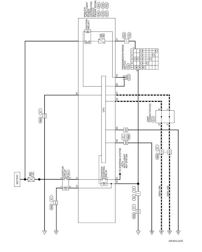
INTELLIGENT KEY SYSTEM/ENGINE START FUNCTION
Wiring Diagram












NVIS - WITH INTELLIGENT KEY SYSTEM
Wiring Diagram








BASIC INSPECTION
Vehicle security systemVEHICLE SECURITY SYSTEM : System Description The vehicle security system has two alarm functions (theft warning alarm and panic alarm) and reduces the possibility of a theft or mischief by ac ...

Work Flow OVERALL SEQUENCE DETAILED FLOW 1.GET INFORMATION FOR SYMPTOM 1. Get detailed information from the customer about the symptom (the condition and the environment when the incident/ ...
Rear suspension beam
   Exploded View 
1. Rear suspension beam
Removal and Installation 
REMOVAL
	Remove the wheel and tire assemblies using power tool. Refer to WT 
	"Adjustment".
	Remove wheel sensor and sensor harness. Refer to BRC "REAR WHEEL SENSOR 
	: Removal and
	Installation".
	Re ...
   
Door lock
   DOOR LOCK : Removal and Installation
REMOVAL
	Remove inside handle. Refer to DLK "INSIDE HANDLE : Removal and 
	Installation".
	Remove outside handle. Refer to DLK "OUTSIDE HANDLE : Removal and 
	Installation".
	Disconnect the harness connector from door lock actuator (if ...